湖南商务职业技术学院 第三届“用英语讲好湖南故事” 短视频大赛圆满完成
发布:2025-06-24来源:基础课部
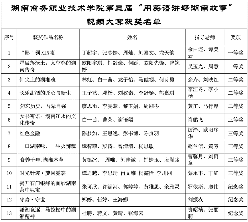
湖南商务职业技术学院第三届“用英语讲好湖南故事”短视频大赛已于2025年6月22日圆满完成。《“影”领XIN潮》《星辰落沃土:太空鸡的湖南传奇》《针尖上的湖湘魂》等三支队伍的作品脱颖而出,将代表学校参加省赛。
根据湖南省教育厅相关文件精神,比赛围绕“新时代・新变化——时潮奔涌,青春不凡”的主题,分“溯往昔”“观当下”“瞰未来”三个板块。本次校赛由教务部主办,基础课部承办,经积极筹备、广泛宣传,“用英语讲好湖南故事”短视频大赛的校赛评比与选拔工作。
本次竞赛从3月中旬开始广泛宣传,得到了各个二级学院领导、老师和同学们的支持和参与,共收到19个视频作品。参赛选手综合运用多元叙事技巧和丰富视听语言,展现当代青年对湖南悠久的非遗文化、厚重的革命文化的深刻感悟和活跃的现代文化的赞美,从不同的视角寻找、发现湖南故事,讲好湖南故事。
教务处组织校内、外专家开展评审,最终评出一等奖 2 个,二等奖3个,三等奖5个,纪念奖6个(具体获奖名单如下)。
(一审:吴玉光 二审:袁勤思 三审:聂振华)
根据湖南省教育厅相关文件精神,比赛围绕“新时代・新变化——时潮奔涌,青春不凡”的主题,分“溯往昔”“观当下”“瞰未来”三个板块。本次校赛由教务部主办,基础课部承办,经积极筹备、广泛宣传,“用英语讲好湖南故事”短视频大赛的校赛评比与选拔工作。
本次竞赛从3月中旬开始广泛宣传,得到了各个二级学院领导、老师和同学们的支持和参与,共收到19个视频作品。参赛选手综合运用多元叙事技巧和丰富视听语言,展现当代青年对湖南悠久的非遗文化、厚重的革命文化的深刻感悟和活跃的现代文化的赞美,从不同的视角寻找、发现湖南故事,讲好湖南故事。
教务处组织校内、外专家开展评审,最终评出一等奖 2 个,二等奖3个,三等奖5个,纪念奖6个(具体获奖名单如下)。

(一审:吴玉光 二审:袁勤思 三审:聂振华)





