单招
招生代码:12401
导航切换
首页
单招政策
专业介绍
招生计划
招生公告
资格查询
录取查询
联系我们
招生网
就业网
返回主站
学院首页
>
单招网
>
单招政策
>
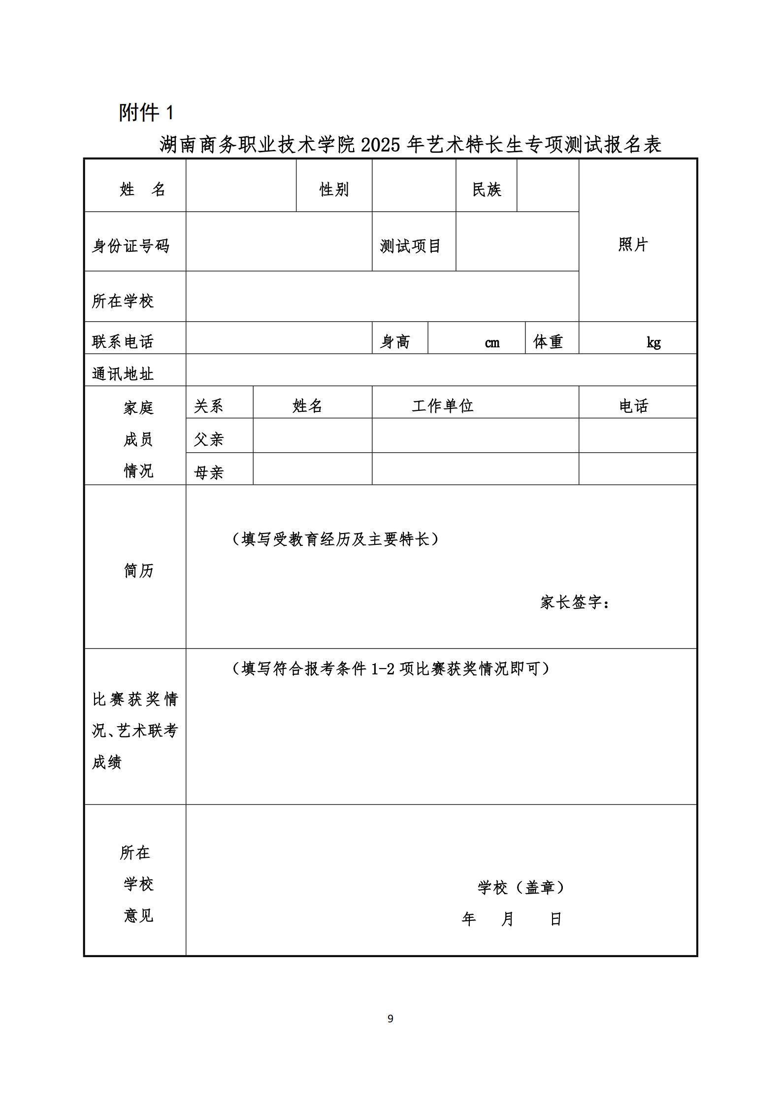
湖南商务职业技术学院 2025年艺术、体育特长生高职单招方案
来源:招生就业处 时间:2025-01-27
湖南商务职业技术学院 2025年艺术、体育特长生高职单招方案
上一篇:
湖南商务职业技术学院2025年高职单招章程
下一篇:
2025年湖南商务职业技术学院单招简章
公众号
移动门户
返回顶部